430685
行業內發生的最新發展趨勢、政策變化、市場情況及重要事件等信息的綜合性報道。
近日,財政部 商務部 稅務總局聯合發布《關于研發機構采購設備增值稅政策的公告》,為鼓勵科學研究和技術開發,促進科技進步,繼續對內資研發機構和外資研發中心采購國產設備全額退還增值稅。具體內容如下:
財政部 商務部 稅務總局關于研發機構采購設備增值稅政策的公告
財政部 商務部 稅務總局公告2023年第41號
為鼓勵科學研究和技術開發,促進科技進步,繼續對內資研發機構和外資研發中心采購國產設備全額退還增值稅?,F將有關事項公告如下:
01
適用采購國產設備全額退還增值稅政策的內資研發機構和外資研發中心包括:
(一)科技部會同財政部、海關總署和稅務總局核定的科技體制改革過程中轉制為企業和進入企業的主要從事科學研究和技術開發工作的機構;
(二)國家發展改革委會同財政部、海關總署和稅務總局核定的國家工程研究中心;
(三)國家發展改革委會同財政部、海關總署、稅務總局和科技部核定的企業技術中心;
(四)科技部會同財政部、海關總署和稅務總局核定的國家重點實驗室(含企業國家重點實驗室)和國家工程技術研究中心;
(五)科技部核定的國務院部委、直屬機構所屬從事科學研究工作的各類科研院所,以及各省、自治區、直轄市、計劃單列市科技主管部門核定的本級政府所屬從事科學研究工作的各類科研院所;
(六)科技部會同民政部核定或者各省、自治區、直轄市、計劃單列市及新疆生產建設兵團科技主管部門會同同級民政部門核定的科技類民辦非企業單位;
(七)工業和信息化部會同財政部、海關總署、稅務總局核定的國家中小企業公共服務示范平臺(技術類);
(八)國家承認學歷的實施??萍耙陨细叩葘W歷教育的高等學校(以教育部門戶網站公布名單為準);
(九)符合本公告第二條規定的外資研發中心;
(十)財政部會同國務院有關部門核定的其他科學研究機構、技術開發機構和學校。
02
外資研發中心應同時滿足下列條件:
(一)研發費用標準:作為獨立法人的,其投資總額不低于800萬美元;作為公司內設部門或分公司的非獨立法人的,其研發總投入不低于800萬美元。
(二)專職研究與試驗發展人員不低于80人。
(三)設立以來累計購置的設備原值不低于2000萬元。
外資研發中心須經商務主管部門會同有關部門按照上述條件進行資格審核認定。具體審核認定辦法見附件1。
03
經核定的內資研發機構、外資研發中心,發生重大涉稅違法失信行為的,不得享受退稅政策。具體退稅管理辦法由稅務總局會同財政部另行制定。相關研發機構的牽頭核定部門應及時將內資研發機構、外資研發中心的新設、變更及撤銷名單函告同級稅務部門,并注明相關資質起止時間。
04
本公告的有關定義:
(一)本公告所述“投資總額”,是指商務主管部門出具或發放的外商投資信息報告回執或企業批準證書或設立、變更備案回執等文件所載明的金額。
(二)本公告所述“研發總投入”,是指外商投資企業專門為設立和建設本研發中心而投入的資產,包括即將投入并簽訂購置合同的資產(應提交已采購資產清單和即將采購資產的合同清單)。
(三)本公告所述“研發經費年支出額”,是指近兩個會計年度研發經費年均支出額;不足兩個完整會計年度的,可按外資研發中心設立以來任意連續12個月的實際研發經費支出額計算;現金與實物資產投入應不低于60%。
(四)本公告所述“專職研究與試驗發展人員”,是指企業科技活動人員中專職從事基礎研究、應用研究和試驗發展三類項目活動的人員,包括直接參加上述三類項目活動的人員以及相關專職科技管理人員和為項目提供資料文獻、材料供應、設備的直接服務人員,上述人員須與外資研發中心或其所在外商投資企業簽訂1年以上勞動合同,以外資研發中心提交申請的前一日人數為準。
(五)本公告所述“設備”,是指為科學研究、教學和科技開發提供必要條件的實驗設備、裝置和器械。在計算累計購置的設備原值時,應將進口設備和采購國產設備的原值一并計入,包括已簽訂購置合同并于當年內交貨的設備(應提交購置合同清單及交貨期限),上述采購國產設備應屬于本公告《科技開發、科學研究和教學設備清單》所列設備(見附件2)。對執行中國產設備范圍存在異議的,由主管稅務機關逐級上報稅務總局商財政部核定。
05
本公告執行至2027年12月31日,具體從內資研發機構和外資研發中心取得退稅資格的次月1日起執行。
附件1:外資研發中心采購國產設備退稅資格審核認定辦法
為落實好外資研發中心(包括獨立法人和非獨立法人研發中心,以下簡稱研發中心)采購國產設備相關稅收政策,特制定以下資格審核認定辦法:
一、資格條件的審核(一)各省、自治區、直轄市、計劃單列市及新疆生產建設兵團商務主管部門會同同級財政、稅務部門(以下簡稱審核部門),根據本地情況,制定審核流程和具體辦法。研發中心應按本通知有關要求向其所在地商務主管部門提交申請材料。
(二)商務主管部門牽頭召開審核部門聯席會議,對研發中心上報的申請材料進行審核,按照本通知正文第二條所列條件和本審核認定辦法要求,確定符合退稅資格條件的研發中心名單。
(三)經審核,對符合退稅資格條件的研發中心,由審核部門以公告形式聯合發布,并將名單抄送商務部(外資司)、財政部(稅政司)、國家稅務總局(貨物和勞務稅司)備案。對不符合有關規定的,由商務主管部門根據聯席會議的決定出具書面審核意見,并說明理由。上述公告或審核意見應在審核部門受理申請之日起45個工作日之內做出。
(四)審核部門每兩年對已獲得退稅資格的研發中心進行資格復審。對于不再符合條件的研發中心取消其享受退稅優惠政策的資格。
二、需報送的材料
研發中心申請采購國產設備退稅資格,應提交以下材料:
(一)研發中心采購國產設備退稅資格申請書和審核表;
(二)研發中心為獨立法人的,應提交外商投資企業批準證書或設立、變更備案回執及營業執照復印件;研發中心為非獨立法人的,應提交其所在外商投資企業的外商投資企業批準證書或設立、變更備案回執及營業執照復印件;
(三)驗資報告及上一年度審計報告復印件;
(四)研發費用支出明細、設備購置支出明細和清單以及通知規定應提交的材料;
(五)專職研究與試驗發展人員名冊(包括姓名、工作崗位、勞動合同期限、聯系方式);
(六)審核部門要求提交的其他材料。
三、相關工作的管理
(一)在公告發布后,列入公告名單的研發中心,可按有關規定直接向其所在地稅務部門申請辦理采購國產設備退稅手續。
(二)審核部門在共同審核認定研發中心資格的過程中,可到研發中心查閱有關資料,了解情況,核實其報送的申請材料的真實性。同時應注意加強對研發中心的政策指導和服務,提高工作效率。
(三)省級商務主管部門應將《外資研發中心采購設備免、退稅資格審核表》有關信息及時錄入外商投資綜合管理信息系統研發中心選項。
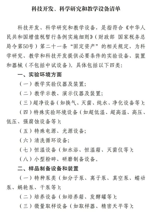
附件2:科技開發、科學研究和教學設備清單


24小時服務熱線 18106650612